[10000印刷√] solidworks 色 暗い 570908-Solidworks 色 暗い
色 暗い紫色 血行不良 色が白く、テカテカと光る悪性貧血 赤みが著しく、表面に赤いブツブツしょうこう熱(溶連菌感染症) 形 むくむ 水分過剰 大きく腫れ上がる 末端肥大症や粘液水腫 硬くて白い斑点や板状の病変白板症(舌がんの前兆) 質問者: s 質問日時: 0957 回答数: 2 件 Solid Worksでお尋ねします 3Dパ-ツを作図した時 物体の影が表示されます プリントした時も 影がプリントされます この影を 非表示にする方法をアドバイス願います。 通報する この質問への回答は締め切られまし明るい色、暗い色、ご当地ヒットカラーなど、何パターンか揃えれば大丈夫ですよ」 ノーマル版:エメラルダスイカメタルスッテ タングステン版:エメラルダスイカメタルスッテ tg ss
Derwent アカデミー ウッドボックス 油性 色鉛筆 24色 水彩 色鉛筆 24色 48本セット Da 贈り物 ギフト プレゼント 大人の塗絵 お絵描き 画材 Bouncesociety Com
Solidworks 色 暗い
Solidworks 色 暗い-SolidWorks Premium software integrates a broad range of mechanical CAD, design validation, product data management, design communication, and CAD productivity tools in a single, affordable easy to use package This offer provides Solidworks 21 version forヤマハ マジェスティcの外装ランプ、レンズled化の整備に関する情報なら「みんカラ」。ヤマハ マジェスティcに装着できるパーツの取り付け方法やメンテナンス情報が満載。整備手帳投稿数360万件突破!ヤマハ マジェスティcの整備に関することは日本最大級のクルマ情報サイト「みんカラ」



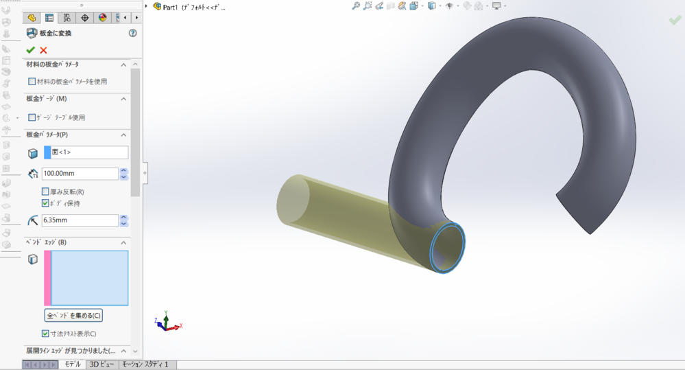
形状をわかりやすく表示
灰:暗いイメージ 黒:暗いイメージ 薄黄:白から何か濁っていくイメージ 黄:注意(信号機)の色 赤:危険(信号機)の色 青:深い色、暗いイメージ 桃:(介護していた母が)明るい認知症だったので明るい色 緑:自然の色。自然な感じがする。 Solid Works09を使用しています。 部品の外観を例えば真っ白(R/G/B全て255)にします。 そうしますと、全体の色がほぼ白になります。 が、それをそのまま"保存"しますと、全体的にトーンがだいぶ落ちて 灰色っぽくなってしまいます。 再び"外観"の色選択画面にしますと白くなるのですが、 保存するとやはり灰色になります。 その部品をアッセンブリのオレンジ色つながり とても目をひく鮮やかな橙色は ヤブカンゾウ 門扉脇で存在をアピールしています 葉は斑入りなんですよ 雨が続くような季節は こんなフォルムがしっかりした 植物たちが重宝
日陰で暗いので、レンガは明るい色の物を単色で選び、レンガ固定用のモルタルは、今回は量が少ないので既に砂が配合されている物にしました。 また、花壇内を少し高くしたかったので、土も少し購入しました。 レンガ 110円 x 13 = 1,430 円更新日 15年03月06日 SolidWorks 2つのボディは残し、2つボディが干渉している部分を削除したい 更新日 14年05月16日 SolidWorks 部品の色に白を割り当ててもグレーで表示されてしまう 概要 部品の色に白を割り当てているにもかかわらずグレーの色になってしまう。 製品情報 SolidWorks11 SolidWorks12 原因 照明の設定が暗いのが原因です。 000 000 / 518 Live • 機械部品には貫通穴やねじ穴、ざぐり穴などさまざまな穴が空いています。 これらの穴形状を3次元モデルに1つ1つ空けていくと大変手間がかかります。 メカニカル3次元CAD SOLIDWORKSには穴形状を簡単に追加できる「穴ウィザード」機能が搭載されています。 穴ウィザードで作成した穴には属性情報も付加されるので図面化したときも穴情報を
色:暗い灰色が多いが中に含まれる小石の色にもよる。 軟らかいもの 手触り:ざらざら 形:硬いものは丸く、扁平なものが多い。 軟らかいものはいびつ 粒:01~2 mmの丸みがかった粒 色:白から灰色でオレンジ色になったものもある。 Solidworksでアセンブリ時に複数部品の色を、一括で異なる色に変更する方法を紹介します。 マクロを利用します。 GrabCADなどからダウンロードした3Dデータ(STEP、IGES、Parasolid等)や、人からもらったデータで、複数部品が全部同じ色になっていて見にくいという時があったりします。 1部品ずつ手 製造技術25インチ IPSパネル、ウルトラスリムベゼル採用、2K WQHD(2560x1440)の高解像度、業界最高の色精度とsRGBとRec 709カバー率100%を実現し、専門家による工場出荷時キャリブレーションが施さ



製造業の業務改革テーマ Posts Facebook



Solidworks 部品の色に白を割り当ててもグレーで表示されてしまう
热搜 solidworks 色医 cad 运动仿真 机械手 CAD装不上 proe 模流分析 UG后处理文件 锥齿轮 proe草绘 win7 AUTOcad12 五金模具dwg cad07 看图软件 齿轮计算 焊接 proe软件下载 外挂5)まず、「ペイント」アイコンをクリックします。 表示領域には、「外観」ダイアログが表示され、希望する「外観」を割り当てることができます。 「Library」や、「Cloud」といったオプションを利用して、様々な「外観」を検索し、希望する外観を設定することができます。 6)次に、「シーン」アイコンをクリックします。 「シーン」は、周囲の環境のことですこんにちはデータチェックを担当しております岡です。 今回はお客様からお問い合わせがあった内容をご紹介致します。 pdfファイルで保存すると色味が変わる!? イラストレーターからrgbモードで編集したデータをpdfファイルへ保存を行うと色味が変わるといった事があるようです。



黒背景画面への変更方法 Knowledgebase Page Help Center Jpn



Solidworks ソリッドワークス 反射や透明度の変更 イルミネーションでパンチの効いたモデルの作成とは 独学solidworks ソリッドワークス Lab ラボ 使い方や無料ソフトを動画と画像で徹底解説 低価格なのに驚異の機能 3d Cad
限定色「勝色」黒色に見えるほどの深く暗い紺色でシック!弓付属品( 弦1本 内袋 雨袋 石突付紐付弓袋)うれしい選べる握り革(特製小唐吟革)4色(黒 白 茶 紫)。代金引換で送料無料!葵 CARBON 並寸·三寸詰 数量限定 受注生産籐巻選択可( 三ヶ所 五ヶ所)弓道 弓 弓具 弓道具 部品の指定面 (サーフェス)の外観色のみを変更する方法まとめ 外観色設定の画面に入る ジオメトリから部品を削除し、面のアイコンを選択 変更したい面を選択し、カラーパレットから色を変更 外観色設定の画面には、面のアイコン以外にボディーのアイコンなどもありましたので、ボディーごとの色分けなども簡単に行えるのでしょう。 SolidWorksの使い方SolidWorks 部品の色に白を割り当ててもグレーで表示されてしまう 概要 部品の色に白を割り当てているにもかかわらずグレーの色になってしまう。 製品情報 SolidWorks11 SolidWorks12 原因 照明の設定が暗いのが原因です。 回避方法 一例をご案



Heshteg Msv R V Tvittere



Acoustics Module Updates Comsol 5 6 Release Highlights
マテリアルの色が明るすぎるか暗すぎる、または屈折率の値が低すぎるか高すぎる マテリアルの色または屈折率の値を調整します。 背景色が純白または黒である 3D モデルの背景色を変更するか、レンダリング イメージの背景に対するイメージ ベースの照明の使用を無効にします。 1、オプションをクリック 2、色メニュをクリック 3、ターゲットを選択 4、編集をクリック 5、パレットから色を選ぶ 6、確定する→開いているメニュー画面を閉じる SolidWorksぼってりと色を塗るのは もったいないかもしれません。 水彩絵の具の色の濃さや影のつけ方 水彩絵の具を使って 影や濃淡をつける場合には、 にじみを利用して描くと面白いです。 筆で濡らした場所に明るい色、 暗い色を落として、 2つがにじんで



Moldplus 製品一覧 株式会社ゼネテック エンジニアリングソリューション本部



Solidworks 光源を追加してモデルの明るさを変更しよう
Google の無料サービスなら、単語、フレーズ、ウェブページを英語から 100 以上の他言語にすぐに翻訳できます。麻ジャケット 麻 春 メンズ 紳士 男性 メンズ アウター テーラード 麻 ジャケット 父の日 ギフト プレゼント。麻ジャケット メンズ 春夏用 麻100% 全4色 s m l ll 3l テーラードジャケット サマージャケット 麻ジャケ 麻 ジャケット リネンジャケット ビジネス 吸汗速乾 春 夏 ライトアウター リネン ダークモードに関するおもしろい記事がありました。 「ダークモード」は、本当に"目に優しい"のか? 5つの観点から科学的に検証した結果|WIREDjp ダークモード(背景が黒)のメリットって本当なの?



2



マンガでわかるドローン 通販 セブンネットショッピング
アメリカ オハイオ州からこんにちはシンシナティ大学に留学中のイジュです! 最近の大きなイベントと言えばハロウィンでしたね。アメリカにいてもTwitterは渋谷のハロウィン大混乱ツイートだらけ、トラックをひっくり返すニュースがアメリカまでも届いていましSOLIDWORKSアドイン構造解析ソフトウェア|SOLIDWORKS Simulation(ソリッドワークス シミュレーション) SOLIDWORKS Simulation(ソリッドワークス シミュレーション)はSOLIDWORKS アドインの構造解析ソフトウェアです。 SOLIDWORKSで作成したCADモデル上で、構造解析を実施する事が可能です。 解析事例はこちら 結論からいいますと、元のパーツから変更出来ます! 最後には変更方法までご案内しているのでご覧くださいね。 では、早速やってみましょう。 前回の要領で穴をあけた部品をアセンブリドキュメントで開いてください。 (M5の穴を座ぐりあり、なしで2箇所に開けました) 早速挿入してみましょう。 1:挿入したい部分をクリックして、 2:画面の右側にあるタブ



イジュのレンダリングで作るグラフィックの作り方 Fusion360ハロウィンcgレンダリングコンテスト編 キャド研



中古 Ray Ban レイバン サングラス サイズ 55 21 145 カラー ブラック フレーム ミラー レンズ Model Asian Fit Rb4261d F116 Bouncesociety Com
色を説明する時に使う形容詞として明るい色、暗い色等ありますが、色彩学では 「1色相(赤、青、黄色などのカテゴライズ)」 「2明度(明るいか暗いか)」 「3彩度(鮮やかか色味を感じないか)」 の3つで考えます。色の三属性と言います。 トーン形状をわかりやすく表示するための方法をまとめています。 ↑top 表示方向 表示方向を変える場合、マウスの中ボタンのドラッグを使う 「シーンの床を中心回転」は SolidWorks 13の新機能 ヘッズアップツールバーを使う。 表示方向ダイアログを使う。編集 をクリックし、 色 パレットから色を選択、または 色の作成 をクリックし、新規の鮮やかさや色合いを定義できます。 色 をクリックして ok パレットを閉じ、 ドキュメントプロパティ – モデル表示 をクリックして ok ダイアログ ボックスを閉じます。



精肉類 肉料理に関するアンケート調査 企業リリース 日刊工業新聞 電子版



新着流体解析 フリーソフト 3d 最高の花の画像
When autocomplete results are available use up and down arrows to review and enter to select Touch device users, explore by touch or with swipe gestures日本色研配 色パズル 自立活動 色の濃淡の違い を知ったり、濃 淡の違いによる 仲間分けをした りすることがで きる。 ・提示された見本色シートと じ色のシートを選ぶ。 ・明るい色、暗い色等、仲間ご とに色シートを分類する。システムの色を設定するには: オプション(Options) (標準ツールバー)、または ツール(Tools) > オプション(Options) をクリックして、 色(Colors) を選択します。 すべてのシステム オプションあるいはこのページのオプションのみを購入時のデフォルト設定に戻すには リセット をクリックします。 アイコンの色 アイコンのカラー スキームを選択します



2



世界の窓 アメリカの窓 日本の窓
SOLIDWORKS価格 SOLIDWORKS Standard スタンドアロン版 985,000円 (税別) ネットワーク版 1,084,000円 (税別) SOLIDWORKS Professional スタンドアロン版 1,180,000円 (税別) ネットワーク版 1,298,000円 (税別) SOLIDWORKS Premium スタンドアロン版 1,580,000円 (税



第27回 え マジっすか そんなの知らなかったテクニック



2



ダッソー システムズ Solidworks 18 を発表 企業リリース 日刊工業新聞 電子版



Moldplus 製品一覧 株式会社ゼネテック エンジニアリングソリューション本部



形状をわかりやすく表示



Solidworksの背景色とか外観を変えるには 色を変更して気分転換



Derwent アカデミー ウッドボックス 油性 色鉛筆 24色 水彩 色鉛筆 24色 48本セット Da 贈り物 ギフト プレゼント 大人の塗絵 お絵描き 画材 Bouncesociety Com



2



2



第27回 え マジっすか そんなの知らなかったテクニック



Solidworks ソリッドワークス 反射や透明度の変更 イルミネーションでパンチの効いたモデルの作成とは 独学solidworks ソリッドワークス Lab ラボ 使い方や無料ソフトを動画と画像で徹底解説 低価格なのに驚異の機能 3d Cad



Solidworks ソリッドワークス 反射や透明度の変更 イルミネーションでパンチの効いたモデルの作成とは 独学solidworks ソリッドワークス Lab ラボ 使い方や無料ソフトを動画と画像で徹底解説 低価格なのに驚異の機能 3d Cad



第27回 え マジっすか そんなの知らなかったテクニック



第27回 え マジっすか そんなの知らなかったテクニック



Solidworks 光源を追加してモデルの明るさを変更しよう



構想から製造まで Solidworks Pcb による Pcb 設計の作業 Solidworks Pcb のオンライン ドキュメント



スラックスハンガー 10本セット 10本単位で選べる4色 紳士服のズボンに便利なステンレスボトムハンガー 気質アップ 掛け外しが簡単ノンスリップタイプ



形状をわかりやすく表示



Moldplus 製品一覧 株式会社ゼネテック エンジニアリングソリューション本部



Bricscad機能説明 Kbコンサル株式会社



Artec Instagram Posts Photos And Videos Picuki Com



Cad 解決済みの質問 Yahoo 知恵袋



Solidworks 光源を追加してモデルの明るさを変更しよう



Solidworks 部品の色に白を割り当ててもグレーで表示されてしまう



Solidworksのアセンブリでとある機構を検証しようとしている者です 機構 Yahoo 知恵袋



Solidworks 光源を追加してモデルの明るさを変更しよう



格子状グリッド エディタ Solidworks Pcb のオンライン ドキュメント



2



形状をわかりやすく表示



Rhino標準レンダの使い方 Dipross エンジニアリング事業部



第27回 え マジっすか そんなの知らなかったテクニック



Solidworks ソリッドワークス 反射や透明度の変更 イルミネーションでパンチの効いたモデルの作成とは 独学solidworks ソリッドワークス Lab ラボ 使い方や無料ソフトを動画と画像で徹底解説 低価格なのに驚異の機能 3d Cad



第27回 え マジっすか そんなの知らなかったテクニック



Solidworksの外観 色について Solidworks Yahoo 知恵袋



Solidworks 部品の色に白を割り当ててもグレーで表示されてしまう



Color Solid Solidworks Solidcolor Colorpalette Art Coloringbooks Artist Photo Drawing Painting Design Art Sfondi Per Iphone Sfondi Sfondi Iphone



全国無料 人気 送料無料 Benq ブラック 27型ワイド液晶ディスプレイ Ipsパネル採用 A Price店 Pd2700q



2



Cadsuper 株式会社マクロス



2



3dスキャンとは 3dスキャン テクノロジーをもっと詳しく知る



構想から製造まで Solidworks Pcb による Pcb 設計の作業 Solidworks Pcb のオンライン ドキュメント



Solidworks 図面ビューをエッジシェーディング表示するとグラデーション色になってしまう



Solidworks 光源を追加してモデルの明るさを変更しよう



形状をわかりやすく表示



第27回 え マジっすか そんなの知らなかったテクニック



Solidworks ソリッドワークス 反射や透明度の変更 イルミネーションでパンチの効いたモデルの作成とは 独学solidworks ソリッドワークス Lab ラボ 使い方や無料ソフトを動画と画像で徹底解説 低価格なのに驚異の機能 3d Cad



センチュリー Cherry Mx軸 104英語キーボード用 2色成型カラーキーキャップ Pbt樹脂 Olivette カラー Ck 108pbt Oli E Andapt Com



放射状グリッド エディタ Solidworks Pcb のオンライン ドキュメント



構想から製造まで Solidworks Pcb による Pcb 設計の作業 Solidworks Pcb のオンライン ドキュメント



Cad 解決済みの質問 Yahoo 知恵袋



2



2



2



Solidworks 図面ビューをエッジシェーディング表示するとグラデーション色になってしまう



第27回 え マジっすか そんなの知らなかったテクニック



構想から製造まで Solidworks Pcb による Pcb 設計の作業 Solidworks Pcb のオンライン ドキュメント



Solidworks 光源を追加してモデルの明るさを変更しよう



What S New 16 Autodesk Community International Forums



Solidworks 部品の色に白を割り当ててもグレーで表示されてしまう



Rhino標準レンダの使い方 Dipross エンジニアリング事業部



Solidworks ソリッドワークス 反射や透明度の変更 イルミネーションでパンチの効いたモデルの作成とは 独学solidworks ソリッドワークス Lab ラボ 使い方や無料ソフトを動画と画像で徹底解説 低価格なのに驚異の機能 3d Cad



Acoustics Module Updates Comsol 5 6 Release Highlights



Cad Wed Bricscad ユーザーマニュアル 4 図形設定 プロパティ編



cadソフトsolidworksを使って 円柱を斜めにする方 Yahoo 知恵袋



Rhino標準レンダの使い方 Dipross エンジニアリング事業部



形状をわかりやすく表示



全ページ Ntn Manualzz



Rhino標準レンダの使い方 Dipross エンジニアリング事業部



活動報告 Fusion 360ダンス部が発足 Mixamoでプリキャラたちを踊らせよう キャド研



What S New 16 Autodesk Community International Forums



2



Hp Zbook Firefly 15g8レビュー



第27回 え マジっすか そんなの知らなかったテクニック



楽しいことをしたい 13



Solidworks ソリッドワークス 反射や透明度の変更 イルミネーションでパンチの効いたモデルの作成とは 独学solidworks ソリッドワークス Lab ラボ 使い方や無料ソフトを動画と画像で徹底解説 低価格なのに驚異の機能 3d Cad



第27回 え マジっすか そんなの知らなかったテクニック



Rhino標準レンダの使い方 Dipross エンジニアリング事業部



形状をわかりやすく表示



未来につなげるビジネスを 最適なビジネス P C で Manualzz



Solidworks 図面ビューをエッジシェーディング表示するとグラデーション色になってしまう



第27回 え マジっすか そんなの知らなかったテクニック



第27回 え マジっすか そんなの知らなかったテクニック



Cad Wed Bricscad ユーザーマニュアル 4 図形設定 プロパティ編

コメント
コメントを投稿